L’abécédaire de la prospection reprend et définit les termes les plus utilisés pour vous aider à mieux en comprendre les usages et les pratiques.
P, comme Push & Pull.
Nous avons pris l’habitude ici de limiter l’utilisation du jargon et de vous apporter une définition concrète de certaines pratiques marketing. Vous devez vous rendre compte au fur et à mesure de vos lectures que la plupart de ces pratiques sont finalement traditionnelles et expliquées simplement, car le marketing en soi n’est pas nouveau… il évolue ! Il s’adapte aux usages, technologies et moyens à sa disposition pour parvenir « à ses fins ».
Certes, dit comme cela, la marketing apparaît comme manipulateur… mais il ne vise qu’un seul objectif : séduire et vendre. Comme le commercial ?! Oui, avec des méthodes différentes.
On dissocie donc deux démarches principales en marketing : pousser (push) et attirer (pull).
Ce qui pouvait se résumer avant par quelques usages ou canaux s’est diversifié avec l’arrivée du digital et son influence dans le parcours d’achat.
Voir nos articles connexes :
Les actions « Push marketing », c’est-à-dire pousser le produit vers l’acheteur potentiel, utilisent les canaux tels que : le SMS, le télémarketing, l’email sortant… pour aller chercher vos prospects.
Avant, côté « Pull », les actions se limitaient essentiellement à la communication publicitaire média et le marketing direct pour attirer vos prospects.
Aujourd’hui, le push et pull se combinent savamment dans des stratégies multicanales centrées sur les attentes et préférences des acheteurs potentiels :
Exemple :
un canal pull > Linkedin
+ un canal push > Emailing
+ une cible > Direction commerciale
+ un contenu > Infographie : la performance de la prospection BtoB
= un objectif > Téléchargement – Obtenir l’email professionnel du contact cible
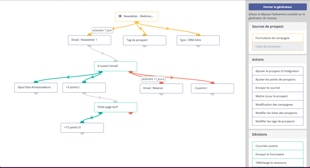
d’après des scénarios automatisés :
Exemple :

Pour bien comprendre la différence et l’intérêt de la combinaison entre les deux démarches, une image vaut mille mots !




